医疗数字化:内外网数据交换平台有哪些?选型攻略
标签:传输学堂 / 2025年11月12日

在医疗数字化进程中,医院核心业务系统部署于内网,而患者服务、外部协作、监管上报等需求需连接外网,形成“内网保安全、外网强交互”的网络架构。但随着电子病历、远程会诊、医保结算等业务深化,内网的患者诊疗数据、外网的预约挂号信息、第三方机构的检验报告等数据交互需求激增。传统数据交换方式已无法满足需求,“内外网数据交换平台有哪些” 成为医院IT建设的关键问题,选择适配的平台成为平衡医疗服务效率与数据安全的核心解决方案。
一、医院内外网数据交换的核心应用场景
1、患者服务场景:内网系统向外网“掌上医院”APP同步患者挂号信息、就诊队列、检查预约时间;患者通过外网平台上传就诊前的病史自述、既往检查报告,数据自动同步至内网医生工作站,辅助临床诊断。
2、临床协作场景:与外部医疗机构交换患者转诊数据,内网系统向外网传输患者影像文件,供远程会诊专家调阅;接收第三方检验机构的检测报告,自动导入内网系统,避免人工录入误差。
3、运营管理场景:外网办公系统向内网系统同步员工考勤、采购申请等数据;内网系统与供应商外网系统交互医疗耗材采购订单、入库验收单等数据。
4、监管上报场景:按卫健委、医保局要求,从内网、电子病历系统提取门诊/住院数据、医保结算明细,通过外网上报至区域医疗信息平台、医保监管系统;接收监管部门外网下发的政策文件、质控标准,同步至内网管理系统。
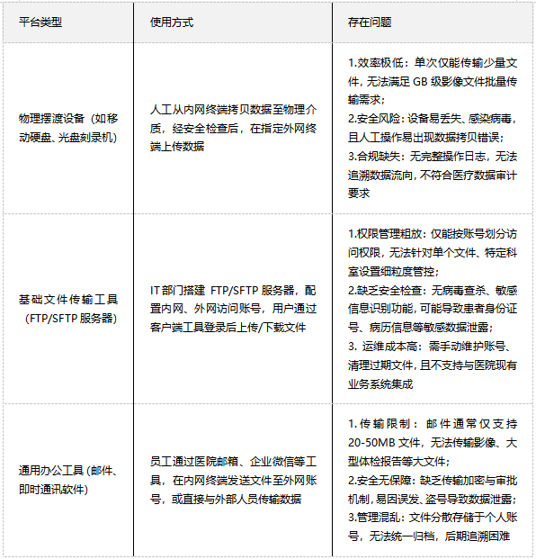
二、常见的内外网数据交换平台及问题
目前医院使用的内外网数据交换平台类型多样,但传统平台普遍存在安全漏洞、效率瓶颈或合规短板,具体如下:
三、专业的内外网数据交换平台(Ftrans Ferry)
针对医院场景的特殊性,推荐以Ftrans Ferry跨网文件安全交换系统为代表的专业内外网数据交换平台,集审核、审计、DLP、杀毒、加密、权限管控等功能为一体,从根本上解决传统方式的痛点,实现不同网络环境之间文件安全高效交换。

1、全链路安全防护
传输加密:支持金融级SSL证书进行文件传输加密,支持AES256位算法对跨网交换文件加密传输;
内容安全检测:内置敏感信息识别引擎,可自动拦截包含敏感内容或者其他敏感文件特征的的传输;
病毒查杀:可自动进行病毒检测,将病毒文件放入隔离区,防止病毒文件扩散。
细粒度权限控制:提供细粒度的权限管理,用户可以根据角色和需求设置文件访问、修改、传输等权限,确保每个文件只被授权人员访问。
2、高性能数据传输
大文件与海量文件支持:采用分块传输、并行多线程加速和智能压缩技术,支持TB级文件和百万量级文件的可靠传输。
传输加速:内置私有高性能传输协议CUTP,可提升带宽利用率,提升传输效率。
传输可靠性:支持断点续传、错误重传、一致性校验,保障文件完整性。

3、传输流程合规
多级审批:系统内置丰富的审批流程,可根据收发件人所在的部门、用户组、标签、管理角色、业务角色、IP地址等20余种条件,自动触发不同的审批流程,支持以部门主管逐级审批、以汇报人指定级别逐级审批等。

全面日志记录:系统提供业内最全面的日志记录,包括用户行为记录、审查审核记录、系统操作记录等,而且能够长期留存和追溯原始文件,也可以根据完整的日志记录,形成报表,便于灵活查询。
4、易用且强集成
操作便捷:提供直观友好的用户界面,用户无需具备专业的IT技术背景,便可轻松完成文件的上传、下载和管理操作,提升整体的工作效率。
强集成能力:提供广泛的集成支持,权限组件均提供开放API,支持与AD/LDAP/企微/飞书/钉钉集成同步组织与账号,支持统一身份认证,支持企微/飞书/钉钉扫码登录与应用内免登,支持与OA、BPM系统进行审批流程集成;支持杀毒引擎、第三方DLP、加解密系统集成;支持企业微信、飞书、钉钉等应用进行消息通知集成。
5、适配复杂网络环境
信创环境适配:完美适配支持国产CPU、操作系统和数据库,满足国产化替代需求,已获取多家国产厂商兼容性认证证书,确保在信创环境下稳定运行。
多协议支持:兼容CUTP、HTTP/S、FTP/S、SFTP、WebDAV等协议,适配不同网络环境和业务场景。
总结
在医疗数字化与数据安全合规双重要求下,“内外网数据交换平台有哪些”已不再是简单的 “选择多与少”的问题,而是“适配与否、安全与否”的关键决策。选择如Ftrans Ferry这类适配医疗场景的专业平台,不仅能通过医疗级安全防护守护患者敏感数据,还能通过与业务系统的深度集成、灵活的审批与审计功能,平衡医疗服务效率与合规要求,成为提升医疗服务质量的“加速器”。
关于飞驰云联
飞驰云联是中国领先的数据安全传输解决方案提供商,长期专注于安全可控、性能卓越的数据传输技术和解决方案,公司产品和方案覆盖了跨网跨区域的数据安全交换、供应链数据安全传输、数据传输过程的防泄漏、FTP的增强和国产化替代、文件传输自动化和传输集成等各种数据传输场景。飞驰云联主要服务于集成电路半导体、先进制造、高科技、金融、政府机构等行业的中大型客户,现有客户超过500家,其中500强和上市企业150余家,覆盖终端用户超过40万,每年通过飞驰云联平台进行数据传输和保护的文件量达到4.4亿个。


