【2025年重磅推荐】适合各行业的10大跨网文件摆渡系统大全
标签:传输学堂 / 2025年6月3日
文件摆渡系统旨在解决内外网隔离环境下的安全文件传输问题,以下介绍10种常见的文件摆渡系统及方式,涵盖不同场景和需求,企业可根据自身的需求进行选择。
一、网闸

原理:通过物理隔离技术阻断内外网直接连接,数据以文件形式无协议摆渡,采用分时切换的固态存储介质单向传输,外网与内网不同时连通,传输时重建TCP/IP和应用协议。
适用场景:政府敏感信息网络、银行办公网与业务网逻辑隔离、电子政务内网与专网隔离等高敏感环境。
二、光闸
原理:基于光的单向性实现单向隔离,采用多主机结构设计和单向硬件切断TCP/IP协议通讯,形成网络间的单向隔离,设备不接受任何未知来源的主动请求,应用层数据获取后进行落地还原处理。
适用场景:涉密网络与非涉密网络之间、行业内网与公共网络之间。
三、FTP(文件传输协议)

原理:在网络中实现内外网的数据交换,采用明文传输,需额外安全措施。
适用场景:跨网络、批量文件传输,适合大文件或大量文件的自动化传输。
四、SFTP(安全文件传输协议)

原理:基于SSH协议加密传输,支持身份验证,安全性高于FTP。
适用场景:需要高安全性的文件传输场景,如IT部门管理的服务器备份、日志传输等。
五、专业文件摆渡系统(如Ftrans Ferry)
原理:通过软件系统实现跨网文件安全交换,支持审批流程、病毒查杀、内容检测等功能。
适用场景:需要高效、安全的跨网文件传输场景。
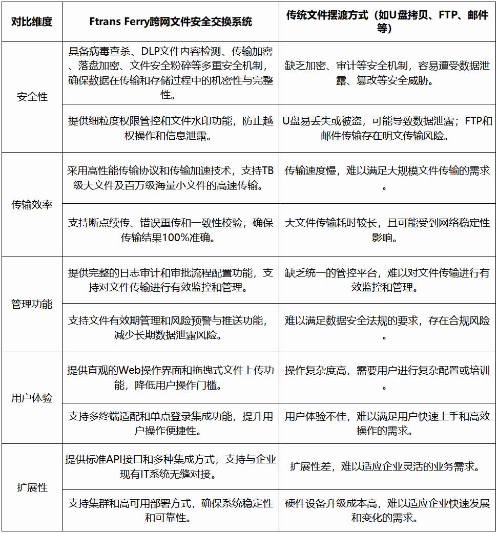
代表产品:《Ftrans Ferry跨网文件安全交换系统》是一款专注于数据安全管理的文件摆渡系统,旨在帮助企业和组织在隔离网络之间快速建立统一、安全、高效的数据传输通道。它具备病毒查杀、DLP文件内容检测、传输加密、落盘加密、文件水印、审核审批、权限管控、日志审计、传输加速、一致性校验等文件交换全周期功能,可广泛应用于半导体、金融、医疗、能源、制造、党政等行业,为组织机构数据资产安全与业务高效流转提供坚实保障。

下图是《Ftrans Ferry跨网文件安全交换系统》和传统文件摆渡系统的功能对比:

Ftrans Ferry 为企业带来多维价值:
- 安全保障上,严防数据泄露与网络攻击,助力企业规避法律与合规风险;
- 效率提升方面,简化传输流程、减少人工干预、支持自动化传输,显著提升文件流转与业务处理效率;
- 成本控制上,高效传输机制降低网络带宽与存储资源浪费,减少运营开支;
- 合规满足上,针对跨网文件交换的严格管控措施,契合法律法规要求,确保企业稳健运营。
六、移动介质摆渡(加密U盘/光盘)

原理:通过物理介质在内外网之间传输文件,需配合介质加密和审计系统。
适用场景:无网络环境或临时性文件交换需求。
七、企业网盘(云端文件共享)
原理:通过云端存储实现内外网文件共享,支持权限管理和版本控制。
适用场景:远程协作、多分支机构文件共享。
八、邮件附件传输(结合DLP)

原理:通过企业邮箱发送文件附件,结合DLP(数据防泄漏)系统进行内容检测。
适用场景:低频次、小文件传输。
九、API数据接口传输
原理:通过API接口实现不同系统间的自动化数据交换,支持实时或批量传输。
适用场景:企业ERP、CRM、OA等系统间数据交互。
十、虚拟化桌面(VDI)跨网访问
原理:通过虚拟化技术实现远程桌面访问,用户在内网或外网均可操作同一虚拟桌面。
适用场景:远程办公、分支机构访问总部资源。
关于飞驰云联
飞驰云联是中国领先的数据安全传输解决方案提供商,长期专注于安全可控、性能卓越的数据传输技术和解决方案,公司产品和方案覆盖了跨网跨区域的数据安全交换、供应链数据安全传输、数据传输过程的防泄漏、FTP的增强和国产化替代、文件传输自动化和传输集成等各种数据传输场景。飞驰云联主要服务于集成电路半导体、先进制造、高科技、金融、政府机构等行业的中大型客户,现有客户超过500家,其中500强和上市企业150余家,覆盖终端用户超过40万,每年通过飞驰云联平台进行数据传输和保护的文件量达到4.4亿个。

