文件摆渡系统厂商推荐:从功能、安全到性价比,一次讲透怎么选
标签:传输学堂 / 2026年4月9日

企业如何在隔离网络环境(如内网与外网、生产网与办公网)之间实现安全、高效、合规的文件交换,已成为CIO和安全负责人的核心关切。面对市场上五花八门的解决方案,文件摆渡系统厂商推荐成为企业选型时的首要搜索关键词。本文将从功能、安全、性价比三大维度,为您深度解析如何选择一款真正适合企业需求的文件摆渡系统,并重点推荐行业标杆厂商——Ftrans飞驰云联及其核心产品《Ftrans Ferry跨网文件安全交换系统》。
一、为什么需要专业的文件摆渡系统?
传统文件跨网传输方式如U盘拷贝、FTP传输、邮件附件等,已难以满足现代企业的复杂需求。这些方式普遍存在三大致命缺陷:
1、安全风险失控:缺乏审计追踪,文件流向不可知,易引发数据泄露
2、传输效率低下:大文件传输常因网络波动中断,需反复重传
3、合规审计缺失:无法满足《网络安全法》《数据安全法》等法规的日志留存要求
专业的文件摆渡系统,正是为解决”网络隔离环境下文件安全传输”而生。它相当于在内外网之间架起一座”安全桥”,只允许合规文件通过,实现”不打破隔离、不泄露数据”的核心目标。
二、选型三大维度:功能、安全、性价比
1、功能维度:全场景覆盖能力
一款优秀的文件摆渡系统应具备文件交换全周期功能,包括但不限于:

2、安全维度:纵深防御体系

- 传输层安全:采用私有通信协议和全链路AES数据传输加密
- 内容层安全:审批前数据物理位置不跨网的技术架构,支持与第三方杀毒引擎、DLP产品集成,对文件内容进行”解剖级”检测
- 管理层安全:多级审批流程,支持按部门、文件特性触发审批;完整记录用户行为、文件交换、审核全流程日志
- 信创适配:完全支持国产化环境;满足军工、政府等单位的信创替代要求
3、性价比维度:TCO总拥有成本
显性成本:软件许可费用、硬件设备投入(如选择软硬一体机)、实施部署费用
隐性成本:
- 运维管理成本:是否提供可视化Web管理界面,降低IT人员工作负荷
- 用户培训成本:操作逻辑是否贴合日常办公习惯,支持拖拽上传、批量操作
- 系统集成成本:是否提供开放API,支持与AD/LDAP、OA、BPM、企微/钉钉/飞书等系统快速集成
- 合规风险成本:是否满足等保0、GDPR、行业监管要求,避免罚款与声誉损失
三、Ftrans飞驰云联——文件摆渡系统厂商推荐首选
经过多维度对比评测,文件摆渡系统厂商推荐的首选是飞驰云联(南京)科技有限公司(简称:Ftrans飞驰云联)。该公司专注于安全可控、性能卓越的数据传输技术,已服务超过500家中大型客户,其中500强和上市企业150余家,覆盖终端用户超过40万,每年通过其平台进行数据传输和保护的文件量达到4.4亿个。

1、功能实力:行业领先的传输能力
全场景覆盖:Ftrans Ferry适配性强,覆盖多行业多场景:企业内部隔离网间传输(研发网-办公网、生产网-测试网)、内外部协同(与客户/供应商文件交互)、跨区域/跨国传输、信创环境部署,尤其适合金融、半导体、医疗、制造等强监管行业。
极致传输性能:系统内置自主研发的CUTP高性能传输协议,通过智能流量调度、动态拥塞控制等技术,带宽利用率可达80%以上。
多元传输模式:支持文件邮、中转站、网盘投递等多种传输模式,兼容CUTP协议、HTTP/HTTPS协议、FTP/FTPS/SFTP协议、WebDAV协议、SCP协议等,适应不同网络环境和使用习惯。
强大集成能力:提供RESTful API接口,可与OA、BPM、ERP等系统无缝集成。支持与AD/LDAP/企微/飞书/钉钉集成同步组织与账号,统一身份认证。
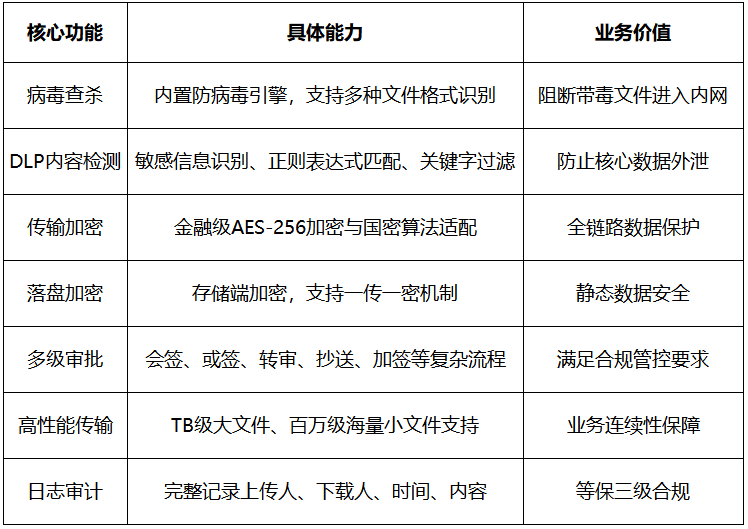
2、安全体系:从“通道安全”到“内容安全”
传输加密:文件传输会话采用基于证书协商的动态秘钥加密,一传一密,形成数据传输加密隧道;
落盘加密:支持对服务端存储的文件进行加密保护;
DLP内容检测:可对用户交换的文件自动进行检查,包括关键词、文件类型、文件大小等;
病毒查杀:系统内置防病毒引擎,也可与其他病毒引擎集成;
文件水印:支持在线预览编辑水印和文件下载水印,明水印与暗水印兼备;
完善的审批机制:可以根据不同文件的特征和条件,设置不同的审批流程,支持逐级审批、会签、或签、转审、代审等模式;
全面的审计追溯:系统完整记录所有用户操作日志和文件交换日志,日志记录涵盖120余项细节,可长期保留原始传输文件,满足等保三级合规要求。
3、性价比优势:总拥有成本的理性之选
灵活的部署方式:Ftrans Ferry支持纯软件部署、一体机部署,企业可根据自身IT架构选择最合适的方式;
显著的运维效率提升:统一平台集中管控传输节点、配置安全策略,实时监控传输状态,运维工作量减少60%;
信创生态全栈适配:Ftrans Ferry已完成从芯片、服务器到操作系统、数据库的全栈适配,与华为鲲鹏、龙芯中科、统信UOS等国产软硬件生态深度互认证,为企业信创替代提供平滑路径。
综上所述,文件摆渡系统厂商推荐的理性结论是:选择像Ftrans飞驰云联这样技术积淀深厚、产品实力全面、行业经验丰富、服务保障完善的厂商。搜索“飞驰云联”官网即可获取更多产品信息。
关于飞驰云联
飞驰云联是中国领先的数据安全传输解决方案提供商,长期专注于安全可控、性能卓越的数据传输技术和解决方案,公司产品和方案覆盖了跨网跨区域的数据安全交换、供应链数据安全传输、数据传输过程的防泄漏、FTP的增强和国产化替代、文件传输自动化和传输集成等各种数据传输场景。飞驰云联主要服务于集成电路半导体、先进制造、高科技、金融、政府机构等行业的中大型客户,现有客户超过500家,其中500强和上市企业150余家,覆盖终端用户超过40万,每年通过飞驰云联平台进行数据传输和保护的文件量达到4.4亿个。

